揭露:這篇文章包含附屬連結;如果您透過本文中提供的不同連結購買產品或服務,我可能會獲得補償。
朋友們大家好,設計模式是人們告訴我要成為高級軟體工程師必須學習的技能之一,因為它在高級軟體工程師面試中經過了嚴格的測試。
後來我了解到,設計模式對於編寫可以在生產中生存的乾淨程式碼是多麼重要。
對於不知道的人來說,設計模式是軟體設計中遇到的常見問題的可重複使用解決方案。
它們封裝了最佳實踐,並為建立靈活、可維護和可擴展的軟體提供了藍圖。
在過去的幾篇文章中,我分享了許多流行的系統設計問題,例如API網關與負載平衡器、水平與垂直擴展、 正向代理與反向代理以及50個系統設計問題,今天我將分享10種設計模式程式設計面試。
順便說一句,如果您還沒有讀過這些文章,您也可以閱讀它們,特別是如果您想學習系統設計,這是高級軟體工程師的另一個急需技能。
如果您正在學習這些概念作為面試準備的一部分,那麼我還建議您查看ByteByteGo 、 DesignGurus.io 、 Exponent 、 Educative 、 Codemia.io 、 InterviewReddy.io和Udemy等網站,它們有許多很棒的系統設計課程
PS 繼續閱讀直到最後。我有一份獎金給你。
所以,這裡有10 個你可以在程式設計面試中學習的重要設計模式,雖然閱讀這篇文章可能需要更少的時間,但如果你想嘗試程式碼範例,甚至可能需要10 多分鐘,但10 分鐘就足夠了閱讀並理解這些程式碼範例。
單例模式確保一個類別只有一個實例並提供對其的全域存取點。當只需要一個物件來協調整個系統的操作時,這一點特別有用。
這是單例模式的程式碼範例
public class Singleton {
private static Singleton instance;
private Singleton() {}
public static Singleton getInstance() {
if (instance == null) {
instance = new Singleton();
}
return instance;
}
}
影響
此模式確保對特定資源的單點控制,防止不必要的實例化並確保高效的資源利用。
雖然許多人認為 Singleton 是反模式,因為它不容易進行單元測試,並且依賴注入比 Singleton 更受青睞,但它仍然是一個值得了解的好模式。
這是Singleton模式的UML圖

工廠方法模式定義了用於建立物件的接口,但允許子類別變更將建立的物件的類型。
它提供了一個用於建立類別實例的接口,其子類別決定要實例化哪個類別。
並且,這是此模式的範例程式碼:
public interface Product {
void create();
}
public class ConcreteProduct implements Product {
@Override
public void create() {
// Implementation
}
}
public interface Creator {
Product factoryMethod();
}
public class ConcreteCreator implements Creator {
@Override
public Product factoryMethod() {
return new ConcreteProduct();
}
}
影響
這種設計模式允許客戶端程式碼透過介面與物件交互,從而促進鬆散耦合,從而更容易擴展和維護。
下面是工廠方法模式的 UML 圖:

觀察者模式定義了物件之間的一對多依賴關係,以便當一個物件更改狀態時,它的所有依賴項都會被通知並自動更新。
這通常用於實現分散式事件處理系統。
例子:
public interface Observer {
void update(String message);
}
public class ConcreteObserver implements Observer {
@Override\
public void update(String message) {
// Implementation
}
}
public class Subject {
private List<Observer> observers = new ArrayList<>();
public void addObserver(Observer observer) {
observers.add(observer);
}
public void notifyObservers(String message) {
for (Observer observer : observers) {
observer.update(message);
}
}
}
影響
這種模式可以將主體與其觀察者之間清晰地分開,從而促進輕鬆的可擴展性和可維護性。
這是觀察者模式的 UML 圖:

策略模式定義了一系列演算法,封裝了每個演算法,並使它們可以互換。它允許客戶端在執行時選擇適當的演算法。
以下是該模式的程式碼範例:
public interface PaymentStrategy {
void pay(int amount);
}
public class CreditCardPayment implements PaymentStrategy {
@Override
public void pay(int amount) {
// Implementation
}
}
public class PayPalPayment implements PaymentStrategy {
@Override
public void pay(int amount) {
// Implementation
}
}
public class ShoppingCart {
private PaymentStrategy paymentStrategy;
public void setPaymentStrategy(PaymentStrategy paymentStrategy) {
this.paymentStrategy = paymentStrategy;
}
public void checkout(int amount) {
paymentStrategy.pay(amount);
}
}
影響
這種設計模式允許演算法獨立於使用它們的客戶端而變化,從而提高演算法替換的靈活性和易用性。
下面是Java中策略設計模式的UML圖:

裝飾器模式動態地將附加職責附加到物件。裝飾器為擴充功能提供了子類化的靈活替代方案。
例子:
public interface Component {
void operation();
}
public class ConcreteComponent implements Component {
@Override
public void operation() {
// Implementation
}
}
public abstract class Decorator implements Component {
private Component component;
public Decorator(Component component) {
this.component = component;
}
@Override
public void operation() {
component.operation();
}
}
public class ConcreteDecorator extends Decorator {
public ConcreteDecorator(Component component) {
super(component);
}
@Override
public void operation() {
super.operation();
// Additional functionality
}
}
影響
這種模式可以動態地為物件加入職責,從而避免需要大量的子類別。
下面是裝飾器設計模式的UML圖:

適配器模式允許不相容的介面一起工作。它充當兩個不相容介面之間的橋樑,使它們在不更改程式碼的情況下相容。
以下是 Java 適配器模式的程式碼範例:
public interface Target {
void request();
}
public class Adaptee {
public void specificRequest() {
// Implementation
}
}
public class Adapter implements Target {
private Adaptee adaptee;
public Adapter(Adaptee adaptee) {
this.adaptee = adaptee;
}
@Override
public void request() {
adaptee.specificRequest();
}
}
影響
此模式允許現有系統在介面不相容的情況下一起工作,從而促進現有系統的整合。
下面是Java中適配器模式的UML圖:

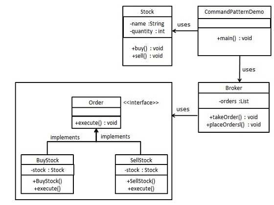
命令模式將請求封裝為物件,從而允許對具有不同請求的客戶端進行參數化、請求排隊以及參數記錄。
以下是此模式的程式碼範例:
public interface Command {
void execute();
}
public class ConcreteCommand implements Command {
private Receiver receiver;
public ConcreteCommand(Receiver receiver) {
this.receiver = receiver;
}
@Override
public void execute() {
receiver.action();
}
}
public class Receiver {
public void action() {
// Implementation
}
}
public class Invoker {
private Command command;
public void setCommand(Command command) {
this.command = command;
}
public void executeCommand() {
command.execute();
}
}
影響
這種模式促進了請求的發送者和接收者之間的鬆散耦合,從而允許命令處理的可擴展性和靈活性。
下面是 Java 中命令模式的 UML 圖:

複合模式將物件組合成樹狀結構來表示部分-整體層次結構。它允許客戶統一處理單一物件和物件組合。
以下是在 Java 中實作複合模式的程式碼範例:
public interface Component {
void operation();
}
public class Leaf implements Component {
@Override
public void operation() {
// Implementation
}
}
public class Composite implements Component {
private List<Component> components = new ArrayList<>();
public void addComponent(Component component) {
components.add(component);
}
@Override
public void operation() {
for (Component component : components) {
component.operation();
}
}
}
**影響
**此模式允許客戶端程式碼統一處理單一物件和組合,從而大大簡化了客戶端程式碼。
下面是 Java 中複合模式的 UML 圖:

責任鏈模式沿著處理程序鏈傳遞請求。每個處理程序決定要么處理請求,要么將其傳遞給鏈中的下一個處理程序。
以下是該模式的程式碼範例:
public abstract class Handler {
private Handler successor;
public void setSuccessor(Handler successor) {
this.successor = successor;
}
public void handleRequest() {
if (successor != null) {
successor.handleRequest();
}
}
}
public class ConcreteHandler extends Handler {
@Override
public void handleRequest() {
// Handle the request
super.handleRequest();
}
}
影響
這種模式將發送者和接收者解耦,允許多個物件處理請求,而發送者不需要知道哪個物件最終將處理它。
下面是 Java 中責任鏈模式的 UML 圖:

狀態模式允許物件在其內部狀態發生變化時改變其行為。該物件似乎會更改其類別。
下面是Java中狀態設計模式的程式碼範例:
public interface State {
void handle();
}
public class ConcreteStateA implements State {
@Override
public void handle() {
// Implementation for state A
}
}
public class ConcreteStateB implements State {
@Override
public void handle() {
// Implementation for state B
}
}
public class Context {
private State currentState;
public void setState(State state) {
currentState = state;
}
public void request() {
currentState.handle();
}
}
影響
狀態設計模式透過允許動態更改其內部狀態來簡化複雜的物件行為。
下面是Java中狀態設計模式的UML圖:

這就是程式設計面試的 10 種基本設計模式。設計模式是開發人員工具包中的強大工具,為常見的軟體設計挑戰提供解決方案。
理解和實現這些模式可以顯著提高程式碼的可維護性、可擴展性和可擴展性。
雖然掌握這些模式可能需要時間,但明智地將它們合併到您的專案中無疑會帶來更強大、更靈活的軟體架構。
Explore practical implementations of design patterns in Java.
Learn foundational concepts in software architecture.
Prepare for object-oriented programming interviews with real-world scenarios.
Access a free guide to Java design patterns and their applications.
A rich library of design pattern examples and explanations.
Learn patterns through concrete examples for better understanding.
獎金
正如承諾的,這是給你的獎金,一本免費的書。我剛剛找到一本新的免費書籍來學習分散式系統設計,您也可以在 Microsoft 上閱讀它 --- https://info.microsoft.com/rs/157-GQE-382/images/EN-CNTNT -eBook-設計分散式系統.pdf

image_credit --- 推特
原文出處:https://dev.to/somadevtoo/top-10-design-patterns-for-programming-interviews-8j4