您好,我是 hiroki。
目前我正在全力以赴地學習,為了取得 AWS SAP(解決方案架構師專業)。
因此我開始將之前一直感興趣的 NotebookLM 用於學習,效果非常顯著,所以這次我將介紹 NotebookLM 的具體活用方法!

※ NotebookLM 的操作畫面
如果您已經知道的話可以跳過這部分!
NotebookLM 是 Google 提供的「基於資料的 AI 筆記」。
與一般 AI 不同之處在於,它可以 根據您上傳的資源(PDF、Google 文件、試算表等)的內容來生成回答。
這就像是任何人都可以輕鬆製作的專門針對特定文件的 AI。
我實際試用過的,特別感覺不錯的三個活用方法如下。
我通常會將在 AWS 學習中不懂的地方和已經查詢過的理解內容,記錄在 試算表 裡。

將這個表格讀入 NotebookLM,可以自動生成「只提取自己薄弱點的一問一答」。

這樣的功能非常便利,使我能夠在移動中或稍微空閒的時間,有效率地複習「自己的弱點」。
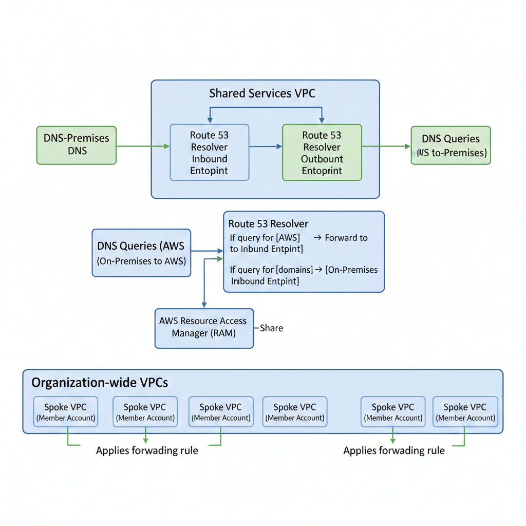
在學習 AWS 的過程中,經常會有想要理解複雜通信流程的情況。
這時試用 NotebookLM 的 資訊圖表生成功能,生成了非常易懂且不會崩潰的日文圖。
以下是比較相同內容結構的圖的生成結果。
由 Gemini 生成

由 NotebookLM 生成

雖然透過 Gemini 也可以調整提示來生成更好的圖像,但從生成的精度來比較 NotebookLM 显然是勝出的。
角色的添加
可以讀入角色圖片,指示「請讓這個角色來解說資料」,在製作解釋資料給沒有專業知識的對象時,這可以大幅降低心理障礙。
NotebookLM 擁有將資料轉換為對話形式音頻(播客)的功能。
這在 擁擠的通勤時間 特別實用。
即使在無法操作手機、人員擁擠的地方站著,也能繼續以耳朵學習,因此可以有效利用時間。僅需聆聽,學習的門檻也降低了。
此次介紹的活用方法僅僅是「學習的輔助」。
最終的目標是將知識融入到自己的腦中,並在實際工作中活用,不然就沒有意義。對於「能生成漂亮的資料或一問一答」的成就感,必須注意不要僅止於此。
原文出處:https://qiita.com/hiroki2712/items/a6786232ccff689da825